联系我们
|
电子画册
首页
关于我们
场馆政务
新闻中心
场馆展示
业务范围
入驻商户
全民健身
互动交流
首页
新闻中心
新闻中心
工作动态
通知公告
最新新闻
联系我们
荆门市象山大道337号
0724-2408099 综合部
0724-2408110 生态运动公园体育场
0724-2482065 体育文化中心游泳馆
0724-6093180 体育文化中心羽乒馆
0724-2358662 石化体育馆
info@jmcgzx.com
通知公告
首页
>>
新闻中心
>>
通知公告
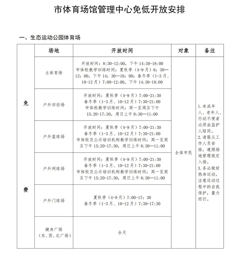
市体育场馆管理中心健身服务收费标准
点击:14142
时间:2022-06-17
分享到:
关闭
×
首页
关于我们
>
场馆政务
>
新闻中心
>
场馆展示
>
业务范围
>
入驻商户
>
全民健身
>
互动交流
>