荆门市体育文化中心2026年度开放工作方案
根据国家体育总局大型体育场馆免费或低收费开放工作要求,现将荆门市体育文化中心2026年免费或低收费开放工作方案公布如下:
一、场馆简介
荆门市体育文化中心体育馆由荆门市体育场馆管理中心负责运营管理,上级主管单位为荆门市文化和旅游局(体育局)。体育文化中心体育馆位于掇刀区白云大道148号,于2007年9月建成投入使用,总投资1.5亿元。总占地面积约6.7万平方米,场馆总建筑面积约2.41万平方米,其中主馆面积1.69万平方米,副馆面积0.72万平方米。室内场地面积约0.8万平方米,室外场地面积约2.9万平方米。主体建筑按国家甲级综合馆标准设计,观众座位总数5337个,可进行球类等多项室内体育比赛,是一座融大中型体育比赛、文艺演出及会议会展为一体的综合性场馆。联系电话:0724-2408099。
二、免费或低收费开放项目、开放时间及收费标准
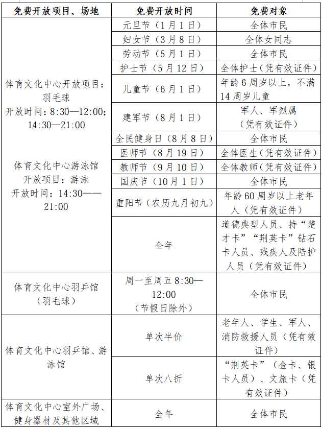
(一)免费开放

(二)低收费开放
1.体育文化中心游泳馆

2.体育文化中心羽乒馆

三、举办体育赛事、体育活动、体育培训情况
2026年度体育赛事、体育活动、体育培训计划表


四、群众参加体育赛事和体育活动、接受体育培训、进行日常健身服务情况
(一)室内体育场地
计划全年接待不低于6万人次、月均接待不低于0.5万人次、日均接待不低于170人次。
(二)室外体育场地
计划全年接待不低于36万人次、月均接待不低于3万人次、日均接待不低于1000人次,全年室外体育场地平均每万平方米接待不低于4万人次。
五、为群众身边的体育组织服务情况
截至2026年底,体育文化中心将为19个运动项目俱乐部(群众体育组织)提供活动场所,会员总数约4000人(有关运动项目俱乐部、群众体育组织名单及其联系人、联系方式附后)。
体育文化中心服务的体育组织相关信息

六、成本支出情况
2026年场馆开放成本支出预计最低为440万元,其中水电气热能耗支出最低为60万元。
荆门市体育场馆管理中心
2026年1月6日

鄂公网安备42080402000380号